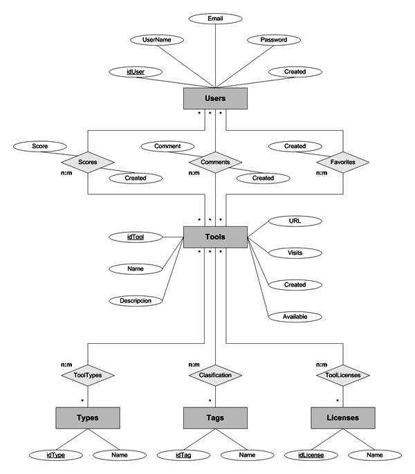
Modelo Entidad-Relación
Estás en:
Home
>
Diseño
>
Datos
>
Base de Datos
> Modelo Entidad-Relación
Volver a
Base de Datos
...
menú
Home
Introducción
Análisis
Estado del Arte
Usuarios
Diseño
requisitos
inventario
card sorting
arquitectura
prototipos
baja v1
pruebas
modifiaciones
baja v2
datos
tags
db